Auditoria dos fretes
Visão geral do processo de conferência dos fretes
Sabemos que em qualquer processo, automatizado ou não, erros eventualmente podem ocorrer. E é para detectá-los e corrigi-los o mais brevemente possível que temos o módulo de auditoria dos fretes.
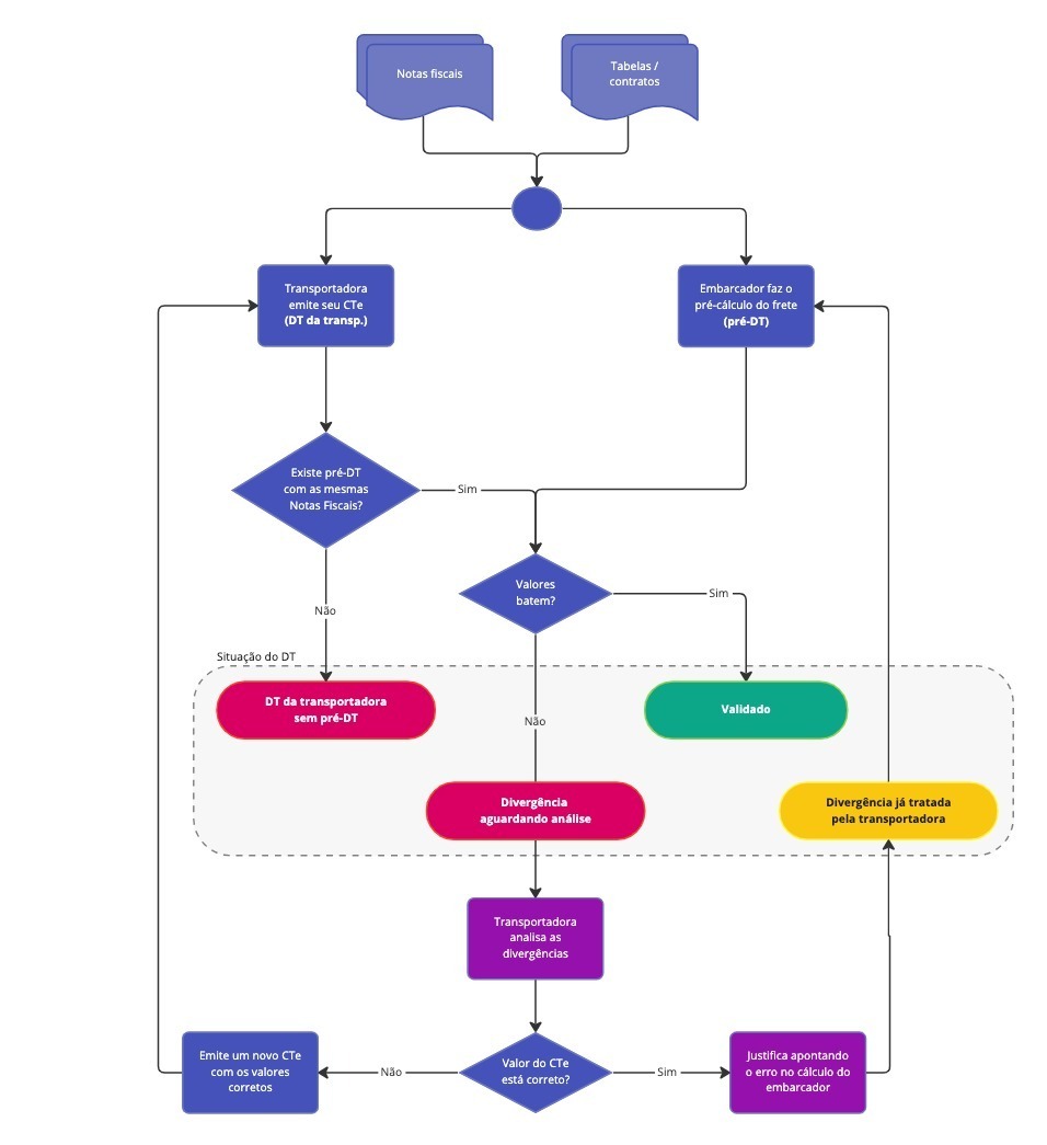
Trata-se basicamente de uma dupla checagem em todos os cálculos de todos os fretes. O primeiro cálculo é feito pela transportadora, com base no contrato negociado com o seu cliente, no momento em que faz a emissão do CT-e (ou qualquer que seja o Documento de Transporte utilizado).
Do outro lado, o cliente (embarcador) refaz os mesmos cálculos, com base nas mesmas negociações, e portanto espera-se que chegue ao mesmo resultado. 😉
O módulo de auditoria dos fretes então compara os valores calculados para cada um dos componentes de cada um dos conhecimentos com os que constam do Documento de Transporte (CT-e) emitido pela transportadora. Se todos os valores do conhecimento batem, então ele é automaticamente liberado para faturamento.
Porém, se existir qualquer divergência, ela é apontada e deve ser analisada pela transportadora. Espera-se que essas divergências sejam solucionadas antes que a fatura que contém este conhecimento possa ser liberada para pagamento.
Isso garante total transparência em todo o processo, e uma segurança muito maior para ambos os lados. 👍
Analisando o resultado da auditoria
O fluxo abaixo ilustra este processo e as situações possíveis para cada conhecimento:

O "painel de auditoria" do Gestor Logístico exibe um resumo deste processo. Através deste painel você conseguirá visualizar rapidamente quantos CTes encontram-se em cada uma das situações previstas:

Lembre-se que nós chamamos de "DT" (Documento de Transporte) o documento fiscal emitido pela transportadora para formalizar a operação, normalmente o CT-e.